Nội Dung Chính
Mạch công suất cầu H
Mạch cầu H (H-Bridge) là một mạch điện tử công suất cơ bản, được sắp xếp theo hình chữ “H”, dùng để điều khiển dòng điện qua tải (thường là động cơ DC) theo hai chiều, cho phép quay thuận/nghịch, dừng hoặc phanh. Đây là mạch phổ biến trong robot, xe tự hành, máy in 3D và điều khiển động cơ.
Xem thêm: Dàn karaoke gia đình bao gồm thiết bị nào?
1. Cấu tạo cơ bản
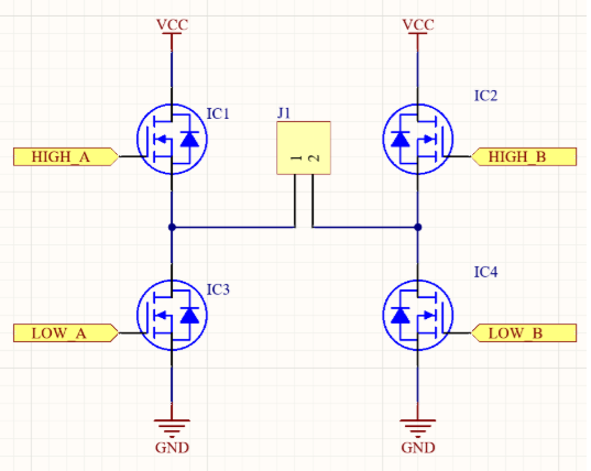
Mạch gồm 4 khóa công tắc (switch) sắp xếp thành hai nhánh:
- Nhánh trái: Khóa cao (High-side: S1) và khóa thấp (Low-side: S2).
- Nhánh phải: Khóa cao (S3) và khóa thấp (S4).
- Tải (động cơ M) nối giữa hai điểm giữa của nhánh, tạo hình chữ H.
Các khóa thường là:
- Transistor BJT (NPN/PNP) cho công suất nhỏ.
- MOSFET (N-channel/P-channel) cho công suất lớn (phổ biến hơn vì tổn hao thấp, Rds(on) nhỏ).
2. Nguyên lý hoạt động
Dòng điện qua tải thay đổi hướng bằng cách đóng/mở các khóa đối xứng:
- Quay thuận (Forward): Đóng S1 và S4 → Dòng từ nguồn (+) qua S1 → M → S4 → GND (-). Động cơ quay chiều thuận.
- Quay nghịch (Reverse): Đóng S2 và S3 → Dòng từ (+) qua S3 → M (ngược chiều) → S2 → GND. Động cơ quay chiều nghịch.
- Dừng tự do (Coast): Mở hết 4 khóa → Không dòng qua động cơ, quay quán tính.
- Phanh (Brake): Đóng S2 và S4 (hoặc S1 và S3) → Ngắn mạch hai cực động cơ → Phanh nhanh do dòng phản điện.
Lưu ý quan trọng: Không bao giờ đóng cùng lúc S1 và S2 (hoặc S3 và S4) → Gây ngắn mạch nguồn, cháy linh kiện (shoot-through).
Để điều khiển tốc độ: Sử dụng PWM (Pulse Width Modulation) trên tín hiệu điều khiển → Thay đổi duty cycle để điều chỉnh điện áp trung bình qua động cơ.
3. Phân tích công suất và vấn đề thực tế
- Tổn hao công suất: Chủ yếu trên khóa (P = I² × Rds(on) với MOSFET). MOSFET tốt hơn BJT vì Rds(on) thấp (vài mΩ), giảm nhiệt.
- Dead time: Trong điều khiển PWM, cần chèn khoảng chết (dead time) giữa việc tắt khóa này và bật khóa kia → Tránh shoot-through.
- Mạch lái (Driver): Với MOSFET, đặc biệt high-side P-channel hoặc bootstrap cho N-channel → Cần IC driver (IR2110, TC4420) để cung cấp điện áp gate phù hợp.
- Bảo vệ: Thêm diode flyback (body diode của MOSFET hoặc diode ngoài) để bảo vệ chống điện áp ngược từ tải cảm (động cơ).
Các IC tích hợp phổ biến: L298N (2A/kênh), BTS7960 (43A), TB6612FNG (1.2A) → Dễ sử dụng với Arduino/ESP32.
Ưu nhược điểm
- Ưu: Điều khiển hai chiều đơn giản, hiệu quả cao với MOSFET.
- Nhược: Phức tạp ở công suất lớn (cần tản nhiệt, driver), rủi ro ngắn mạch nếu điều khiển sai.
Mạch cầu H là nền tảng cho nhiều ứng dụng công suất. Nếu thiết kế thực tế, nên mô phỏng trước (Proteus, LTSpice) và chọn linh kiện phù hợp với dòng tải. Nếu bạn cần sơ đồ cụ thể hoặc ví dụ code Arduino, hãy cho biết thêm!





